Working Group:

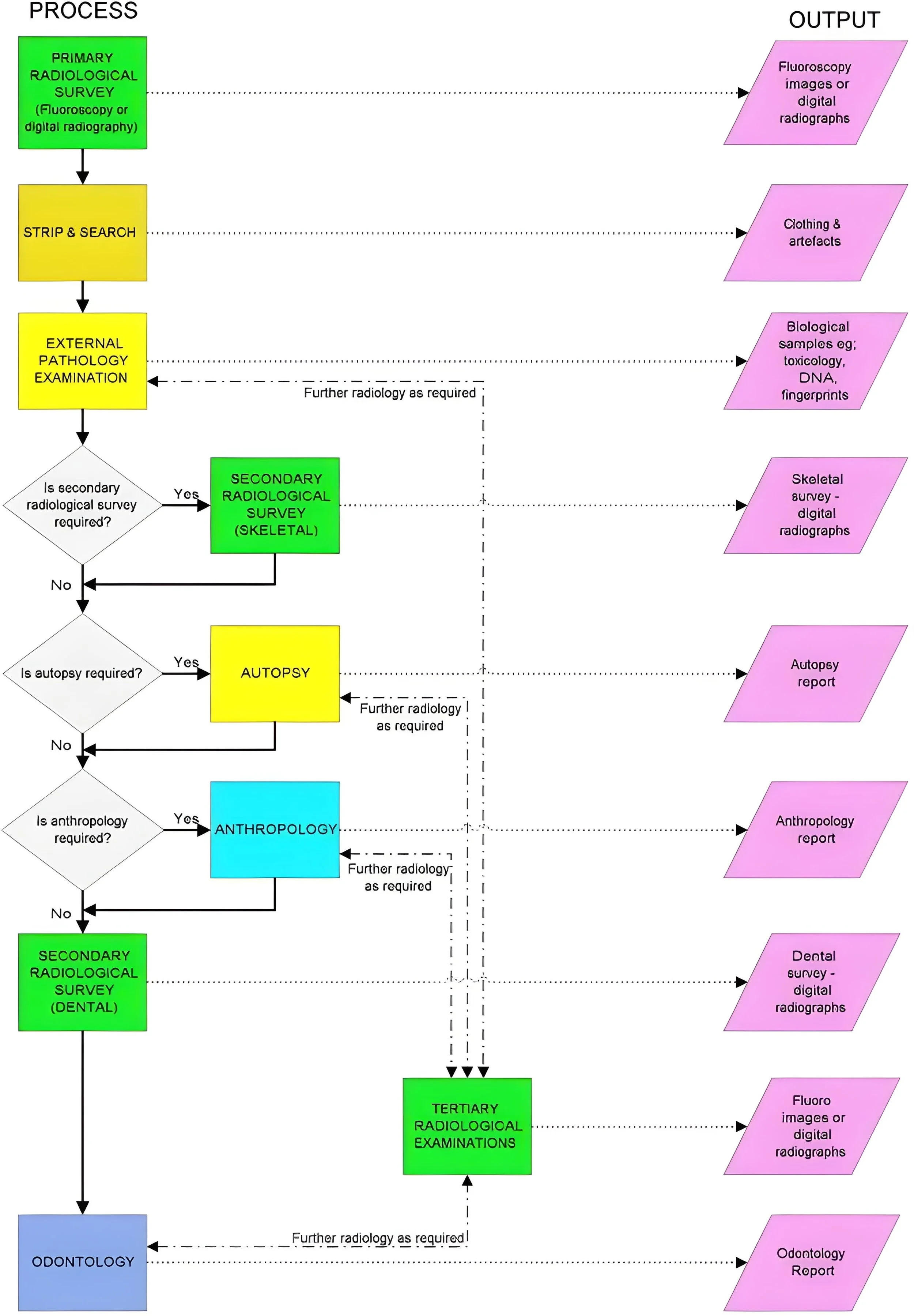
Disaster Victim Identification


The sub-committees of the ISFRI each play an important role in our society. They have a focus on a specific aspect of forensic radiology and imaging and as such manage a specific activity for the Society.

Committee Chair: Hans de Boer

Publications:

  1. Rutty GN Alminyah A, Calla A, Elliott D, Fowler D, Hofman P, Lino M, Makino Y, Moskala A, O’Donnell C, Sajantila A, Vallis J, Woodford N, Wozniak K. Disaster Victim Identification. Positional statement of the members of the Disaster Victim Identification working group of the International Society of Forensic Radiology and Imaging; May 2013. J Forensic Radiol and Imaging. 2013; 1: 218

2. Morgan B, Alminyah A, Carr A, O'Donnell C, Elliott D, Gorincour G, Hofman P, Iino M, Makino Y, Moskata A, Robinson C, Rutty GN, Sajantila A, Vallis J, Woodford N, Woźniak K, Viner M. Use of post-mortem computed tomography in Disaster Victim Identification. Positional statement of the members of the Disaster Victim Identification working group of the International Society of Forensic Radiology and Imaging. J Forensic Radiol Imaging. 2014; 2: 114-116


3. Viner MD, Alminyah A, Apostol M, Brough A, Develter W, O’Donnell C, Elliott D, Heinze S, Hofman P, Gorincour G, Singh MKC, Iino M, Makino Y, Moskała A, Morgan B, Rutty GN, Vallis J, Villa C, Woźniak K. Use of radiography and fluoroscopy in Disaster Victim Identification: Positional statement of the members of the Disaster Victim Identification working group of the International Society of Forensic Radiology and Imaging. J Forensic Radiol Imaging 2015; 3: 141-145.


4. Middleton A, Alminyah A, Apostol MA, Brough A, Develter W, Heinze S, Makino Y, Mulcahy L,O’Donnell C, Gorincour G, Hofman PAM, Oesterhelweg L, Ranson D, Robinson C, Ruder T, Rutty GN, Singh MKC, Villa C, Viner MD, Wozniak Krzysztof, Yoshida M. Forensic odontology radiography and imaging in disaster victim identification. J Forensic Radiol Imaging. 2016; 6: 28-30.


5. Rutty GN, Alminyah A, Apostol M, Boel LWT, Brough A, Bouwer H, O'Donnell C, Fujimoto H, Iino M, Kroll J, Lee CT, Levey DS, Makino Y, Oesterhelweg L, Ong B, Ranson D, Robinson C, Singh MKC, Villa C, Viner M, Woodford N, Watkins T, Wozniak K. Positional Statement: Radiology Disaster Victim Identification Reporting Forms. Positional statement of the members of the Disaster Victim Identification working group of the International Society of Forensic Radiology and Imaging. J Forensic Radiol Imaging 2018; 15: 4-7.

6. Hofman P, Alminyah AA, Apostol M, Boel LWT, Brough A, Bouwer H, O'Donnell C, Fujimoto H, Iino M, Kroll J, Lee CT, Levey DS, Makino Y,  Oesterhelweg L, Ong B, Ranson D, Robinson C, Rutty G, Singh MKS, Villa C. Use of Post-mortem Computed Tomography in Disaster Victim Identification. Updated positional statement of the members of the Disaster Victim Identification working group of the International Society of Forensic Radiology and Imaging; J Forensic Radiol Imaging July 2019.